根据新冠肺炎疫情防控形势和属地防控要求,“错区域、错层次、错时、错峰”有序推进秋季学期开学,统筹做好秋季学期开学前、开学中、开学后各环节疫情防控。
按照错时错峰返校原则,学生按系部分批次返校,具体安排如下:
1、会计系老生返校时间为:9月2日
2、会计系老生返校时间为:9月2日

学生返校的总体要求
(一)总体要求
中高风险地区学生暂缓返川返
学生返校前14天做好自我健康监测,按时在今日校园APP上如实每日健康打卡,如有异常第一时间报告。
全体学生须持48小时内核酸检测阴性证明入校。
(二)川内学生返校要求低风险地区的学生非必要不离川,不前往省内外中高风险地区。开学前持“四川天府健康通”绿码和返校前48小时内核酸检测阴性证明入校。
(三)川外学生返川返校及新生报到要求在川外低风险地区的学生和新生,持48小时内核酸检测阴性证明及“四川天府健康通”绿码入校。入校后,第一时间由学校统一组织再次进行核酸检测,结果出来前不能离开留置地点。核酸检测地点及留置要求服从报到现场安排
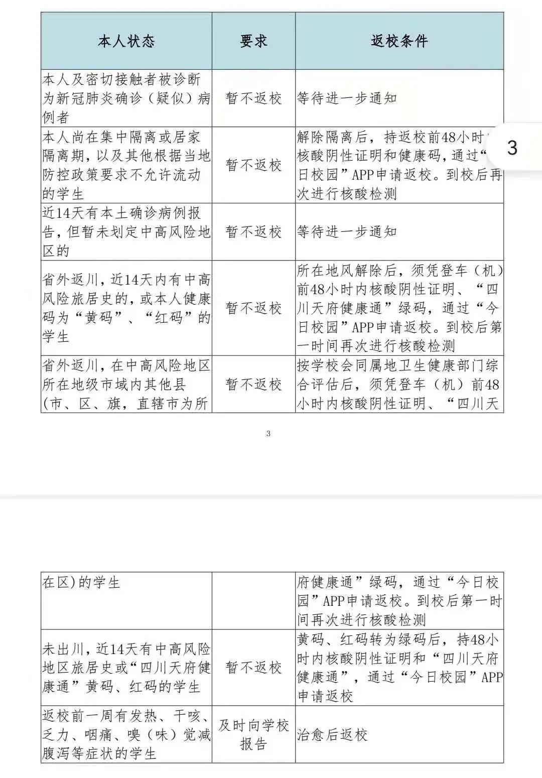
(四)有以下情况的学生暂缓返(入)校

学生返校前要求
(一)信息填报
填报健康信息。所有返校学生须从8月16日开始,连续每天在“今日校园”手机APP上按时完成健康打卡,如实报告个人健康状况。连续14天健康打卡且未出现身体不适症状的学生方可返校。
申领个人天府健康码。学生可在微信小程序“天府健康通”申领健康码。持天府健康绿码的学生方可返校。
填写返校承诺书和返校交通信息申报表。接到返校通知的学生,返校前必须填写《YABO鸭脖学生健康承诺书》(附件1)和《学生返校前14天活动轨迹及返校交通信息申报表》(附件2),申明自身健康状况,绝不允许带病返校。
返校前48小时在今日校园APP报送返校申请。经系部审核通过后方可返校。报送资料:核酸阴性证明和返校交通信息申报表。未在今日校园上收到返校通知的暂缓返校。
(二)返校物资准备
返校核验材料。返校学生须提前准备好身份证明:本人学生证、天府健康绿码、48小时内核酸阴性证明、纸质健康承诺书等入校材料。缺一不可。
个人防护和学习生活用品。自备餐具足量的口罩,建议备好其他防护物资(如一次性手套、体温计、速干手消毒剂或消毒湿巾等)和个人必要生活用品。
返校前,每位同学准备好自己的公寓门卡。为了加强公寓管理,返校后每位同学将凭借专用胸牌进出公寓。
返校前提前购好车票。提前了解所在系部“分期分批,错时错峰”开学的时间,各项返校资料都满足返校条件,接到返校通知后,购买好车票,做到按时报到,在购买车票时尽量购买直达班次,尽量避免中途换乘。将车票信息于购票后向辅导员提前报备。
时刻关注学院发布的权威动态消息,做到不盲从、不恐慌、不信谣、不传谣。
(三)健康防护
防疫知识认真学,防护方法须掌握。
减少外出不聚集,公众场所慎扎堆。
良好习惯需养成,调整状态迎开学。
(四)学生返校途中注意事项 。
准时返校。接到所在系部的返校通知及相关要求后按时返校,一律不得提前到校。返校出行前如遇身体及其他异常情况应及时向辅导员报告,暂缓返校。
返校交通工具。尽量减少搭乘公共交通工具,有条件的可6乘坐私家车返校。确需乘坐公共交通工具时,全程佩戴口罩,尽量减少换乘次数、减少接触公共物品或部位,做好手部卫生。
返校健康防护。途中注意个人防护和人身财产安全,避免在人员密集、通风不良的场所逗留。随时保持手部卫生,减少跟公交工具和公共物品的表面接触机会。可携带一次性消毒纸巾、速干手消毒剂等,接触公共设施后洗手或消毒。
做好应急状况处理。如返校途中身体出现发热、干咳、鼻 塞、流涕、咽痛等症状,应当及时就近就医,如在飞机、火车等公共交通工具上,应当主动配合乘务等工作人员进行健康监测、防疫管理等措施,并及时将有关情况报告辅导员。
妥善保存好全部交通凭证票据,以备查用。
学校当日返校的要求
返校时,同学们须严格遵守“一核对、二测温、三消毒、四入校”的报到流程,在学校门口按进校管理要求按顺序进行返校身份核验、体温检测、本人及行李消毒、系部登记并入校。
身份核验。本人的“绿色”天府通健康码、48小时内核酸阴性证明、本人学生证或今日校园APP基本信息界面、健康承诺书。
核准无误,进入体温检测篷。返校时学院设立了3个健康检测点。分别为文家校区东区大门口、文家校区西区大门口和盛校区左大门三处。同学们在所在校区有序测温,体温正常者入校。如有异常,退出测温帐篷,进入临时观察区等待二次测温。如仍有异常,向工作人员报告,按照疫情防控流程处理。家长或其他陪同人员一律不得进入校内。
依次排队,有序进校。学院校门口每个健康检测点,分别设7置了入学通道,以“Z”字用警示带隔开排列,到校同学前后相隔一米以上排队等候,严格按入校流程有序进校,不能聚众扎堆,入校后所有同学根据《YABO鸭脖疫情期间学生在校期间管理办法》严格管理。
返校复学期间非鸭脖师生禁止进入学校区域。返校陪同的家长、车辆和其他人均不得入校。
返校报到流程图参见图1 ,校门口示意图参见图2


返校后的具体安排
(一)生活方面
积极主动一日三测温。学生返校后坚持晨、午、晚“一日三测”体温检测。在校期间,所有学生须按照各系规定时间,一日三测温, 并且在今日校园APP上按时签到打卡。如有体温异常者,应立即登记并报告辅导员和公寓值班员,戴好口罩前往各自校区临时观察点,按照《YABO鸭脖疫情防控工作流程图》(附件3)或《YABO鸭脖集中健康观察流程》(附件4)执行。
学生公寓严格管理,严格执行查寝制度。开学后公寓对所有学生实行一人一证,禁止非本公寓人员进出公寓。学生宿舍严禁外来人员入内,疫情防控期间一律谢绝访客。学生且须配合学院做好公寓消杀工作。出入公寓佩戴口罩;不得串门扎堆、不得在宿舍内开展聚集性活动。各系部根据本系情况,使用辅导猫查寝功能进行每日查寝打卡。
在校期间,所有学生在食堂错峰就餐。餐具要求,根据校区管理规定具体实施。食堂用餐过程中,如出现异常或突发情况,请配合食堂工作人员的指导和管理,有序开展应急处置工作。
注意个人卫生,保持宿舍清洁。做好个人卫生与防护。注意用眼卫生,积极参加体育锻炼;勤洗手;被褥及个人衣物定期晾晒、洗涤、消毒。注意规律作息,不过度熬夜,合理饮食。保持宿舍清洁、通风换气。做好宿舍每日持续开窗通风,尤其是在寝室期间必须开窗通风换气。及时清理宿舍垃圾和杂物并按照要求分类投放,废弃口罩专门投放,保持宿舍卫生干净整洁。寝室室长安排并督促每日寝室清扫消毒,每周定期大扫除。
校园小超市正常营业,注意保护环境,不随地乱扔垃圾。
学生在校期间收取快递和外卖执行校区管理规定。
(二)学习方面
教室要保持通风,门窗尽量打开,禁止携带任何食品进入教室。
课余休息时间不得聚众和串班,以减少额外接触。
学生严禁带病上课,亦不得无故缺课。身体异常的学生必须第一时间向辅导员及任课老师报告,按相关流程处理。
所有学生在校期间严格请假管理。非因重大必要情况者,一律不予准假。凡请事假者,均需在今日校园APP“请假”模块如实填报请假申请,并上传相应证明,按流程审批通过后,准予请事假。凡因病者,先去医务室看病,谨遵医嘱,若需请病假,须在今日校园APP“请假”模块如实填报请假申请,并上传医务室准假条(附件5),按流程审批通过后,准予请病假。已请假学生须每日按时向辅导员报备行程。
(三)严格进出校园管理。严格进出校门,非必要不出校,做到学习、生活空间相对固定。避免到人群聚集尤其是空气流动性差的场所,在公共场所保持社交距离。凡因必要事宜须出校者,出校时必须向门卫出示今日校园APP电子请假条和出门条(附件6),并登记基本信息和返校时间。外出时佩戴口罩,做好个人防护。
(四)严格活动管控。学生在校期间参加学院举办的活动时,应严格遵守举办方各项纪律要求。原则上不允许学生私自参加校外活动。
(五)心理援助。学生返校后若需要心理援助,可联系所在系部和 大学生心理健康中心进行心理咨询和心理疏导。
(六)应急处置
出现不适症状,及时就医并报送信息。学生返校后,如出现发热、干咳、乏力、鼻塞、流涕、咽痛、腹泻等症状,应戴好口罩及时11报告辅导员,并前往各自校区的临时观察点。辅导员立即通知本校区医务室(和盛校区联系电话:028-61935863;文家校区联系电话:13668227128),到临时观察点与学生会合,按照《YABO鸭脖疫情防控工作流程图》(附件3)执行。
护送过程做好自我防护。辅导员护送学生时,辅导员及学生应全程佩戴口罩,并保持1米距离。在6:30—21:30期间,和盛校区请步行至温江区第二人民医院(和正街与烈士街交叉口东北100米附近,距学校900米),文家校区请步行至乐平街道社区卫生服务站(文乐二路25附近,距学校960 米)。在晚上21:30—次日凌晨6:30期间,学校安排专用车辆,由值班人员护送。
风险告知。对共同生活、学习的一般接触者进行风险告知,一旦出现发热、干咳等呼吸道症状以及腹泻、结膜充血等症状时要立即报告辅导员,按照《YABO鸭脖疫情防控工作流程图》(附件3)执行。
(七)学生病愈后,返校时须查验由当地具备资质的医疗单位开具的复课证明
学校具体安排
(一)学生处负责拟定全院学生总体返校方案,协调配合相关部门做好新生入校接待工作。
(二)各系切实做好学生开学前准备工作1.各系须提前与本系学生取得联系,精准掌握省外学生居住的省市信息,建好台账;
在今日校园APP上建立学生返校前14天健康打卡机制;
各系于学生返校前2天通过今日校园查验核酸检测证明和行程12表,审批学生返校申请;
严格落实摸排健康码异常和中高风险地区旅居史和接触史的学生,建立台账,切实做到统计底数清、具体情况明;
与暂缓返校学生“一对一”保持联系,充分做好沟通告知解释工作,取得理解和配合,做好关心关爱与服务保障工作,对其进行必要的心理抚慰和心理疏导,在生活、工作、学习等方面进行细致安排。
(三)各系扎实做好学生返(入)校工作
老生返校时,要综合运用今日校园、QQ等网络平台,动态掌握学生信息,加以省内外生源分类指导,妥善安置,避免人群聚集;
对报到新生,要借助信息化、大数据等手段,充分利用“四川天府健康通”各功能要素做好迎新工作,优化报到流程,避免人群聚集;
家长及陪同人员一律不得入校;
查看统计学生新冠病毒疫苗接种记录,建立健全应接未接人员台账;
妥善安排好本系学生返(入)校的志愿服务工作。安排好二次核酸检测时留观教室的值班人员。
学生到校情况于当天晚上8点前报学生处任梅。
(四)各系持续做好开学后防疫工作
上好开学第一节疫情防控课。
严格活动管控。疫情防控期间,校内所有活动都需经学院防疫办公室审批通过方可举办。原则上不允许学生私自参加校外活动。
坚持落实学校传染病疫情报告制度、因病缺勤追踪登记制度。做好缺勤、早退、请假记录;
严格学生请假管理,实行非必要不外出;
坚持学生一日三测温,每日掌握学生健康动态,由指定信息员以系为单位每日上午11点前报党委学生工作部任梅。
加强流感等秋冬季高发传染病的监测、分析、预警、处置。以增强学生身体素质、健康体魄为出发点,重视学生健康素养和自我防护能力提升。开展经常性防疫培训、检查排查,将疫情防控作为系部日常管理的重要内容。
请各系按照学校防疫要求安排,建立“院—系—班”3级防疫青年志愿服务队,联动形成防疫志愿者战线,推进网格化、精准化志愿服务,配合协助学校、系部、班级、辅导员等有关方面落实防疫工作,为全校师生提供力所能及的志愿服务
我校的工作要求
各系部要高度重视,从维护学生生命健康安全、保证学校正常教学秩序和服务全国疫情防控大局出发,切实提高政治站位,从严从紧从细抓好校园疫情防控头等大事。要坚决克服思想上行动上的麻痹松懈,有效落实各项防控措施,守住校园疫情输入关、扩散关,做到守土有责、守土尽责,织密筑牢教育系统疫情防控网,严防疫情输入校园和聚集性疫情发生。